5月20日,中國人民銀行授權全國銀行間同業拆借中心公布,1年期LPR為3.7%,維持前值不變,5年期以上LPR為4.45%,較上月的4.6%下調15BP。再加上5月15日央行、銀保監會宣布,將首套房貸利率下限調整為不低于相應期限貸款市場報價利率減20個基點,這也就意味著,疊加此前的政策,對于首套房貸利率來說最低可以降到4.25%。
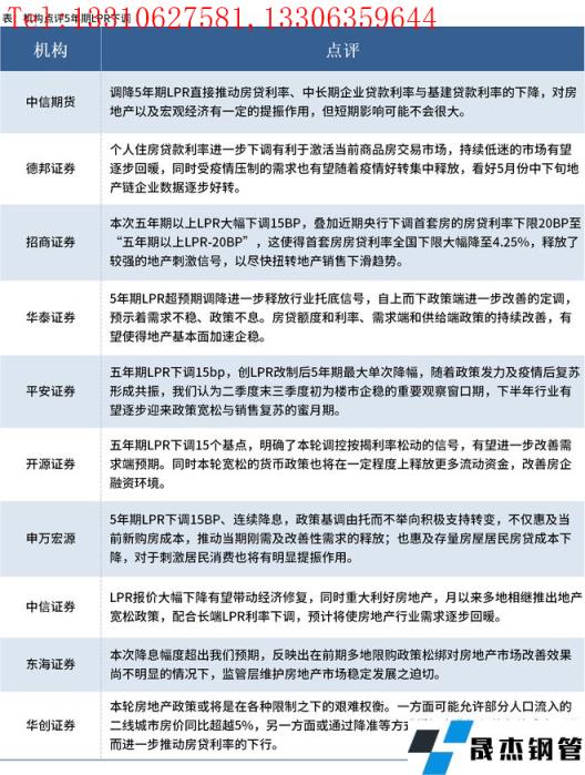
針對此次5年期LPR大幅下調,各大券商及機構陸續發布了相關點評,匯總了10家券商及機構的相關表述,具體如下:

在五年期LPR大幅下調疊加房貸利率調整下限雙重影響下,各地銀行快速響應,下調當地房貸利率。據不完全統計,截至5月23日,已有10城將首套房貸利率最低降至4.25%,一線城市也有所調整,其中北京、上海、廣州、深圳均已下調15個基點,具體情況如下:

免責聲明:本網站(山東聊城晟杰無縫鋼管廠www.maturesexus.com)刊載的“十大城市首套房利率降至4.25%,機構解讀樓市“新走向””等均源于網絡,版權歸原作者所有,且僅代表原作者觀點,本文所載信息僅供參考。轉載僅為學習與交流之目的,如無意中侵犯您的合法權益,請及時聯系刪除。本網站刊登此篇文章并不意味著本站贊同其觀點或證實其內容的真實性,我們不對其科學性、嚴肅性等作任何形式的保證。如果侵犯了您的版權,請盡快聯系我們予以撤銷,謝謝合作!
請查看相關產品 厚壁鋼管,厚壁無縫鋼管,厚壁管,無縫鋼管廠,無縫鋼管廠家